新時代的中國國防
![]() |
|
|
![]() |
|
|
![]() |
|
|
![]() |
|
|
![]() |
|
|
![]() |
|
|
![]() |
|
|
![]() |
|
|
![]() |
|
|
![]() |
|
|
![]() |
|
|
![]() |
|
|
![]() |
|
|
![]() |
|
|
![]() |
|
|
![]() |
|
|
目 錄
前 言
一、國際安全形勢
二、新時代中國防御性國防政策
三、履行新時代軍隊使命任務
四、改革中的中國國防和軍隊
五、合理適度的國防開支
六、積極服務構建人類命運共同體
結束語
前 言
當今世界,人類日益成為利益交融、安危與共的命運共同體。當今中國,正處於全面建成小康社會、開啟全面建設社會主義現代化國家新征程的關鍵階段,中國特色社會主義進入了新時代。
為宣示新時代中國防御性國防政策,介紹中國建設鞏固國防和強大軍隊的實踐、目的、意義,增進國際社會對中國國防的理解,中國政府發表《新時代的中國國防》白皮書。
一、國際安全形勢
當今世界正經歷百年未有之大變局,世界多極化、經濟全球化、社會信息化、文化多樣化深入發展,和平、發展、合作、共贏的時代潮流不可逆轉,但國際安全面臨的不穩定性不確定性更加突出,世界並不太平。
國際戰略格局深刻演變
國際力量加快分化組合,新興市場國家和發展中國家力量持續上升,戰略力量對比此消彼長、更趨均衡,促和平、求穩定、謀發展已成為國際社會的普遍訴求,和平力量的上升遠遠超過戰爭因素的增長。但是,霸權主義、強權政治、單邊主義時有抬頭,地區沖突和局部戰爭持續不斷,國際安全體系和秩序受到沖擊。
國際戰略競爭呈上升之勢。美國調整國家安全戰略和國防戰略,奉行單邊主義政策,挑起和加劇大國競爭,大幅增加軍費投入,加快提升核、太空、網絡、導彈防御等領域能力,損害全球戰略穩定。北約持續擴員,加強在中東歐地區軍事部署,頻繁舉行軍事演習。俄羅斯強化核、非核戰略遏制能力,努力維護戰略安全空間和自身利益。歐盟獨立維護自身安全的傾向增強,加快推進安全和防務一體化建設。
全球和地區性安全問題持續增多。國際軍控和裁軍遭遇挫折,軍備競賽趨勢顯現。防止大規模殺傷性武器擴散形勢錯綜復雜,國際防擴散機制受到實用主義和雙重標准危害,面臨新的挑戰。極端主義、恐怖主義不斷蔓延,網絡安全、生物安全、海盜活動等非傳統安全威脅日益凸顯。伊朗核問題解決出現波折,敘利亞問題政治解決仍面臨困難。各國安全的交融性、關聯性、互動性不斷增強,沒有哪一個國家能夠獨立應對或獨善其身。
亞太安全形勢總體穩定
亞太各國命運共同體意識增強,通過對話協商處理分歧和爭端成為主要政策取向,推動本地區成為全球格局中的穩定板塊。上海合作組織構建不結盟、不對抗、不針對第三方的建設性伙伴關系,拓展防務安全領域合作,開創區域安全合作新模式。中國—東盟防長非正式會晤、東盟防長擴大會發揮積極作用,通過加強軍事交流合作等途徑促進相互信任。南海形勢趨穩向好,域內國家妥善管控風險分歧。地區國家軍隊反恐協調機制等合作不斷深化。均衡穩定、開放包容的亞洲特色安全架構不斷發展。
世界經濟和戰略重心繼續向亞太地區轉移,亞太地區成為大國博弈的焦點,給地區安全帶來不確定性。美國強化亞太軍事同盟,加大軍事部署和干預力度,給亞太安全增添復雜因素。美國在韓國部署“薩德”反導系統,嚴重破壞地區戰略平衡,嚴重損害地區國家戰略安全利益。日本調整軍事安全政策,增加投入,謀求突破“戰后體制”,軍事外向性增強。澳大利亞持續鞏固與美國的軍事同盟,強化亞太地區軍事參與力度,試圖在安全事務中發揮更大作用。
地區熱點和爭議問題依然存在。朝鮮半島局勢有所緩和但仍存在不確定因素,南亞形勢總體穩定但印巴沖突不時發生,阿富汗國內政治和解和重建艱難推進。部分國家之間的領土和海洋權益爭端、民族宗教矛盾等問題仍然存在,地區安全熱點問題時起時伏。
國家安全面臨的風險挑戰不容忽視
中國繼續保持政治安定、民族團結、社會穩定的良好局面,綜合國力、國際影響力、抵御風險能力明顯增強,仍處於發展的重要戰略機遇期,同時也面臨多元復雜的安全威脅和挑戰。
反分裂斗爭形勢更加嚴峻,民進黨當局頑固堅持“台獨”分裂立場,拒不承認體現一個中國原則的“九二共識”,加緊推行“去中國化”“漸進台獨”,圖謀推動“法理台獨”,強化敵意對抗,挾洋自重,在分裂道路上越走越遠。“台獨”分裂勢力及其活動始終是台海和平穩定的最大現實威脅,是祖國和平統一的最大障礙。境外“藏獨”“東突”等分裂勢力活動頻繁,對國家安全和社會穩定構成威脅。
國土安全依然面臨威脅,陸地邊界爭議尚未徹底解決,島嶼領土問題和海洋劃界爭端依然存在,個別域外國家艦機對中國頻繁實施抵近偵察,多次非法闖入中國領海及有關島礁鄰近海空域,危害中國國家安全。
中國海外利益面臨國際和地區動蕩、恐怖主義、海盜活動等現實威脅,駐外機構、海外企業及人員多次遭到襲擊。太空、網絡安全威脅日益顯現,自然災害、重大疫情等非傳統安全問題的危害上升。
國際軍事競爭日趨激烈
世界各主要國家紛紛調整安全戰略、軍事戰略,調整軍隊組織形態,發展新型作戰力量,搶佔軍事競爭戰略制高點。美國進行軍事技術和體制創新,謀求絕對軍事優勢。俄羅斯深入推進“新面貌”軍事改革,英國、法國、德國、日本、印度等國都在調整優化軍事力量體系。
在新一輪科技革命和產業變革推動下,人工智能、量子信息、大數據、雲計算、物聯網等前沿科技加速應用於軍事領域,國際軍事競爭格局正在發生歷史性變化。以信息技術為核心的軍事高新技術日新月異,武器裝備遠程精確化、智能化、隱身化、無人化趨勢更加明顯,戰爭形態加速向信息化戰爭演變,智能化戰爭初現端倪。
中國特色軍事變革取得重大進展,但機械化建設任務尚未完成,信息化水平亟待提高,軍事安全面臨技術突襲和技術代差被拉大的風險,軍隊現代化水平與國家安全需求相比差距還很大,與世界先進軍事水平相比差距還很大。
二、新時代中國防御性國防政策
中國的社會主義國家性質,走和平發展道路的戰略抉擇,獨立自主的和平外交政策,“和為貴”的中華文化傳統,決定了中國始終不渝奉行防御性國防政策。
堅決捍衛國家主權、安全、發展利益
這是新時代中國國防的根本目標。
懾止和抵抗侵略,保衛國家政治安全、人民安全和社會穩定,反對和遏制“台獨”,打擊“藏獨”“東突”等分裂勢力,保衛國家主權、統一、領土完整和安全。維護國家海洋權益,維護國家在太空、電磁、網絡空間等安全利益,維護國家海外利益,支撐國家可持續發展。
中國堅定維護國家主權和領土完整。南海諸島、釣魚島及其附屬島嶼是中國固有領土。中國在南海島礁進行基礎設施建設,部署必要的防御性力量,在東海釣魚島海域進行巡航,是依法行使國家主權。中國致力於同直接有關的當事國在尊重歷史事實和國際法的基礎上,通過談判協商解決有關爭議。中國堅持同地區國家一道維護和平穩定,堅定維護各國依據國際法所享有的航行和飛越自由,維護海上通道安全。
解決台灣問題,實現國家完全統一,是中華民族的根本利益,是實現中華民族偉大復興的必然要求。中國堅持“和平統一、一國兩制”方針,推動兩岸關系和平發展,推進中國和平統一進程,堅決反對一切分裂中國的圖謀和行徑,堅決反對任何外國勢力干涉。中國必須統一,也必然統一。中國有堅定決心和強大能力維護國家主權和領土完整,決不允許任何人、任何組織、任何政黨、在任何時候、以任何形式、把任何一塊中國領土從中國分裂出去。我們不承諾放棄使用武力,保留採取一切必要措施的選項,針對的是外部勢力干涉和極少數“台獨”分裂分子及其分裂活動,絕非針對台灣同胞。如果有人要把台灣從中國分裂出去,中國軍隊將不惜一切代價,堅決予以挫敗,捍衛國家統一。
堅持永不稱霸、永不擴張、永不謀求勢力范圍
這是新時代中國國防的鮮明特征。
國雖大,好戰必亡。中華民族歷來愛好和平。近代以來,中國人民飽受侵略和戰亂之苦,深感和平之珍貴、發展之迫切,決不會把自己經受過的悲慘遭遇強加於人。新中國成立70年來,中國沒有主動挑起過任何一場戰爭和沖突。改革開放以來,中國致力於促進世界和平,主動裁減軍隊員額400余萬。中國由積貧積弱發展成為世界第二大經濟體,靠的不是別人的施舍,更不是軍事擴張和殖民掠奪,而是人民勤勞、維護和平。中國既通過維護世界和平為自身發展創造有利條件,又通過自身發展促進世界和平,真誠希望所有國家都選擇和平發展道路,共同防范沖突和戰爭。
中國堅持在和平共處五項原則基礎上發展同各國的友好合作,尊重各國人民自主選擇發展道路的權利,主張通過平等對話和談判協商解決國際爭端,反對干涉別國內政,反對恃強凌弱,反對把自己的意志強加於人。中國堅持結伴不結盟,不參加任何軍事集團,反對侵略擴張,反對動輒使用武力或以武力相威脅。中國的國防建設和發展,始終著眼於滿足自身安全的正當需要,始終是世界和平力量的增長。歷史已經並將繼續証明,中國決不走追逐霸權、“國強必霸”的老路。無論將來發展到哪一步,中國都不會威脅誰,都不會謀求建立勢力范圍。
貫徹落實新時代軍事戰略方針
這是新時代中國國防的戰略指導。
新時代軍事戰略方針,堅持防御、自衛、后發制人原則,實行積極防御,堅持“人不犯我、我不犯人,人若犯我、我必犯人”,強調遏制戰爭與打贏戰爭相統一,強調戰略上防御與戰役戰斗上進攻相統一。
貫徹落實新時代軍事戰略方針,服從服務黨和國家戰略全局,落實總體國家安全觀,強化憂患意識、危機意識、打仗意識,積極適應戰略競爭新格局、國家安全新需求、現代戰爭新形態,有效履行新時代軍隊使命任務。根據國家面臨的安全威脅,扎實做好軍事斗爭准備,全面提高新時代備戰打仗能力,構建立足防御、多域統籌、均衡穩定的新時代軍事戰略布局。堅持全民國防,創新人民戰爭的戰略戰術和內容方法,充分發揮人民戰爭整體威力。
中國始終奉行在任何時候和任何情況下都不首先使用核武器、無條件不對無核武器國家和無核武器區使用或威脅使用核武器的核政策,主張最終全面禁止和徹底銷毀核武器,不會與任何國家進行核軍備競賽,始終把自身核力量維持在國家安全需要的最低水平。中國堅持自衛防御核戰略,目的是遏制他國對中國使用或威脅使用核武器,確保國家戰略安全。
堅持走中國特色強軍之路
這是新時代中國國防的發展路徑。
建設同國際地位相稱、同國家安全和發展利益相適應的鞏固國防和強大軍隊,是中國社會主義現代化建設的戰略任務,是堅持走和平發展道路的安全保障,是總結歷史經驗的必然選擇。
新時代中國國防和軍隊建設,深入貫徹習近平強軍思想,深入貫徹習近平軍事戰略思想,堅持政治建軍、改革強軍、科技興軍、依法治軍,聚焦能打仗、打勝仗,推動機械化信息化融合發展,加快軍事智能化發展,構建中國特色現代軍事力量體系,完善和發展中國特色社會主義軍事制度,不斷提高履行新時代使命任務的能力。
新時代中國國防和軍隊建設的戰略目標是,到2020年基本實現機械化,信息化建設取得重大進展,戰略能力有大的提升。同國家現代化進程相一致,全面推進軍事理論現代化、軍隊組織形態現代化、軍事人員現代化、武器裝備現代化,力爭到2035年基本實現國防和軍隊現代化,到本世紀中葉把人民軍隊全面建成世界一流軍隊。
服務構建人類命運共同體
這是新時代中國國防的世界意義。
中國人民的夢想與世界人民的夢想息息相通。一個和平穩定繁榮的中國,是世界的機遇和福祉。一支強大的中國軍隊,是維護世界和平穩定、服務構建人類命運共同體的堅定力量。
中國軍隊堅持共同、綜合、合作、可持續的安全觀,秉持正確義利觀,積極參與全球安全治理體系改革,深化雙邊和多邊安全合作,促進不同安全機制間協調包容、互補合作,營造平等互信、公平正義、共建共享的安全格局。
中國軍隊堅持履行國際責任和義務,始終高舉合作共贏的旗幟,在力所能及的范圍內向國際社會提供更多公共安全產品,積極參加國際維和、海上護航、人道主義救援等行動,加強國際軍控和防擴散合作,建設性參與熱點問題的政治解決,共同維護國際通道安全,合力應對恐怖主義、網絡安全、重大自然災害等全球性挑戰,積極為構建人類命運共同體貢獻力量。
三、履行新時代軍隊使命任務
進入新時代,中國軍隊依據國家安全和發展戰略要求,堅決履行黨和人民賦予的使命任務,為鞏固中國共產黨領導和社會主義制度提供戰略支撐,為捍衛國家主權、統一、領土完整提供戰略支撐,為維護國家海外利益提供戰略支撐,為促進世界和平與發展提供戰略支撐。
維護國家領土主權和海洋權益
中國擁有2.2萬多千米陸地邊界、1.8萬多千米大陸海岸線,是世界上鄰國最多、陸地邊界最長、海上安全環境十分復雜的國家之一,維護領土主權、海洋權益和國家統一的任務艱巨繁重。
中國軍隊嚴密防范各類蠶食、滲透、破壞和襲擾活動,維護邊防安全穩定。中國同周邊9個國家簽訂邊防合作協議,同12個國家建立邊防會談會晤機制,構建起國防部、戰區、邊防部隊三級對外交往機制,常態化開展友好互訪、工作會談和聯合巡邏執勤、聯合打擊跨境犯罪演練等活動。同哈薩克斯坦、吉爾吉斯斯坦、俄羅斯、塔吉克斯坦開展邊境裁軍履約工作。加強中印方向穩邊固防,採取有力措施為和平解決洞朗對峙事件創造有利條件。強化中阿邊境管控,嚴防暴恐分子滲透。加強中緬方向安全管控,維護邊境地區安寧和人民安全。2012年以來,中國邊防部隊同鄰國軍隊共進行3300余次聯合巡邏,舉行8100余次邊防會晤,在中越、中緬方向開展邊境掃雷約58平方千米,封圍雷場約25平方千米,排除地雷等爆炸物約17萬枚。
組織東海、南海、黃海等重要海區和島礁警戒防衛,掌握周邊海上態勢,組織海上聯合維權執法,妥善處置海空情況,堅決應對海上安全威脅和侵權挑舋行為。2012年以來,組織艦艇警戒巡邏4600余次和維權執法7.2萬余次,維護海洋和平安寧和良好秩序。
組織空防和對空偵察預警,監視國家領空及周邊地區空中動態,組織空中警巡、戰斗起飛,有效處置各種空中安全威脅和突發情況,維護空中秩序,維護空防安全。
著眼捍衛國家統一,加強以海上方向為重點的軍事斗爭准備,組織艦機“繞島巡航”,對“台獨”分裂勢力發出嚴正警告。
保持常備不懈的戰備狀態
軍隊保持戰備狀態,是有效應對安全威脅、履行使命任務的重要保証。中央軍委和戰區聯合作戰指揮機構嚴格落實戰備值班制度,常態組織戰備檢查、戰備拉動,保持隨時能戰狀態,不斷提高聯合作戰指揮能力,穩妥高效指揮處置各類突發情況,有效遂行各種急難險重任務。2018年,中央軍委組織全軍戰備突擊檢查和部隊整建制拉動,行動范圍覆蓋21個省、自治區、直轄市和東海、南海部分海域。
解放軍和武警部隊強化戰備觀念,嚴格戰備制度,加強戰備值班執勤,扎實開展戰備演練,建立正規戰備秩序,保持良好戰備狀態,有效遂行戰備(戰斗)值班、巡邏執勤等任務。
開展實戰化軍事訓練
軍事訓練是和平時期軍隊的基本實踐活動。中國軍隊堅持把軍事訓練擺在重要位置,牢固樹立戰斗力這個唯一的根本的標准,完善軍事訓練法規和標准體系,建立健全訓練監察體系,組織全軍應急應戰軍事訓練監察,落實練兵備戰工作責任制,開展群眾性練兵比武活動,不斷提高實戰化訓練水平。
全軍興起大抓實戰化軍事訓練的熱潮。2012年以來,全軍部隊廣泛開展各戰略方向使命課題針對性訓練和各軍兵種演訓,師旅規模以上聯合實兵演習80余場。
各戰區強化聯合訓練主體責任,扎實開展聯合訓練,結合各戰略方向使命任務,組織“東部”“南部”“西部”“北部”“中部”系列聯合實兵演習,努力提高聯合作戰能力。
陸軍廣泛開展軍事訓練大比武,實施“跨越”“火力”等實兵實裝實彈演習。海軍拓展遠海訓練,航母編隊首次在西太平洋海域開展遠海作戰演練,在南海海域和青島附近海空域舉行海上閱兵,組織“機動”系列實兵對抗演習和成體系全要素演習。空軍加強體系化實案化全疆域訓練,組織南海戰巡、東海警巡、前出西太,常態化開展“紅劍”等系列體系對抗演習。火箭軍組織對抗性檢驗性訓練、整旅整團實案化訓練,強化聯合火力打擊訓練,常態化開展“天劍”系列演習。戰略支援部隊積極融入聯合作戰體系,扎實開展新型領域對抗演練和應急應戰訓練。聯勤保障部隊推進融入聯合作戰體系,組織“聯勤使命—2018”等系列演習演練。武警部隊按照覆蓋全國、高效聯動、全域響應、多能一體的要求,實施“衛士”等系列演習。
維護重大安全領域利益
核力量是維護國家主權和安全的戰略基石。中國軍隊嚴格核武器及相關設施安全管理,保持適度戒備狀態,提高戰略威懾能力,確保國家戰略安全,維護國際戰略穩定。
太空是國際戰略競爭制高點,太空安全是國家建設和社會發展的戰略保障。著眼和平利用太空,中國積極參與國際太空合作,加快發展相應的技術和力量,統籌管理天基信息資源,跟蹤掌握太空態勢,保衛太空資產安全,提高安全進出、開放利用太空能力。
網絡空間是國家安全和經濟社會發展的關鍵領域。網絡安全是全球性挑戰,也是中國面臨的嚴峻安全威脅。中國軍隊加快網絡空間力量建設,大力發展網絡安全防御手段,建設與中國國際地位相稱、與網絡強國相適應的網絡空間防護力量,筑牢國家網絡邊防,及時發現和抵御網絡入侵,保障信息網絡安全,堅決捍衛國家網絡主權、信息安全和社會穩定。
遂行反恐維穩
中國堅決反對一切形式的恐怖主義、極端主義。中國武裝力量依法參加維護社會秩序行動,防范和打擊暴力恐怖活動,維護國家政治安全和社會大局穩定,保障人民群眾安居樂業。
武警部隊執行重要目標守衛警戒、現場警衛、要道設卡和城市武裝巡邏等任務,協同國家機關依法參加執法行動,打擊違法犯罪團伙和恐怖主義活動,積極參與社會面防控,著力防范和處置各類危害國家政治安全、社會秩序的隱患,為“平安中國”建設作出重要貢獻。2012年以來,每年均動用大量兵力擔負執勤安保、反恐處突、海上維權執法等任務,參加二十國集團領導人峰會、亞太經合組織領導人非正式會議、“一帶一路”國際合作高峰論壇、金磚國家領導人會晤、上海合作組織青島峰會等警衛安保任務近萬起,參與處置劫持人質事件和嚴重暴力恐怖事件671起。2014年以來,協助新疆維吾爾自治區政府打掉暴力恐怖團伙1588個,抓獲暴力恐怖人員12995人。
解放軍依法協助地方政府維護社會穩定,參加重大安保行動及處置其他各類突發事件,主要承擔防范恐怖活動、核生化檢測、醫療救援、運輸保障、排除水域安全隱患、保衛重大活動舉辦地和周邊地區空中安全等任務。
維護海外利益
海外利益是中國國家利益的重要組成部分。有效維護海外中國公民、組織和機構的安全和正當權益,是中國軍隊擔負的任務。
中國軍隊積極推動國際安全和軍事合作,完善海外利益保護機制。著眼彌補海外行動和保障能力差距,發展遠洋力量,建設海外補給點,增強遂行多樣化軍事任務能力。實施海上護航,維護海上戰略通道安全,遂行海外撤僑、海上維權等行動。
2017年8月,中國人民解放軍駐吉布提保障基地正式投入使用。自開營以來,已為4批次護航編隊保障維修器材,為百余名護航官兵提供醫療保障服務,同外軍開展聯合醫療救援演練等活動,並向當地學校捐贈600余件教學器材。
2015年3月,也門安全局勢嚴重惡化,中國海軍護航編隊赴也門亞丁灣海域,首次直接靠泊交戰區域港口,安全撤離621名中國公民和279名來自巴基斯坦、埃塞俄比亞、新加坡、意大利、波蘭、德國、加拿大、英國、印度、日本等15個國家的公民。
參加搶險救災
參加國家建設事業、保衛人民和平勞動,是憲法賦予中國武裝力量的使命任務。依據《軍隊參加搶險救災條例》,中國武裝力量主要擔負解救、轉移或者疏散受困人員,保護重要目標安全,搶救、運送重要物資,參加道路(橋梁、隧道)搶修、海上搜救、核生化救援、疫情控制、醫療救護等專業搶險,排除或者控制其他危重險情、災情,協助地方人民政府開展災后重建工作等任務。
2012年以來,解放軍和武警部隊共出動95萬人次、組織民兵141萬人次,動用車輛及工程機械19萬台次、船艇2.6萬艘次、飛機(直升機)820架次參加搶險救災。先后參加雲南魯甸地震救災、長江中下游暴雨洪澇災害抗洪搶險、雅魯藏布江堰塞湖排險等救災救援行動,協助地方政府解救、轉移安置群眾500余萬人,巡診救治病員21萬余人次,搶運物資36萬余噸,加固堤壩3600余千米。2017年,駐澳門部隊出動兵力2631人次,車輛160余台次,協助特別行政區政府開展強台風“天鴿”災后救援。
四、改革中的中國國防和軍隊
人民軍隊發展史,就是一部改革創新史。進入新時代,適應世界新軍事革命發展趨勢和國家安全需求,中國全面推進國防和軍隊現代化建設,全面深化國防和軍隊改革,著力解決體制性障礙、結構性矛盾、政策性問題,邁出了強軍興軍歷史性步伐。
重塑領導指揮體制
領導指揮體制改革是適應現代軍隊專業化分工和信息時代能打仗、打勝仗的要求,提高軍隊作戰效能和建設效益的重大舉措。按照“軍委管總、戰區主戰、軍種主建”原則,強化軍委集中統一領導和戰略指揮、戰略管理功能,打破長期實行的總部體制、大軍區體制、大陸軍體制,構建新的軍隊領導管理和作戰指揮體制。
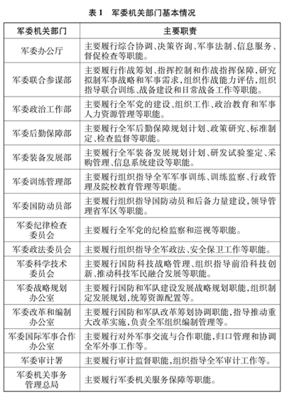
調整組建新的軍委機關部門。優化軍委機關職能配置和機構設置,由過去的總參謀部、總政治部、總后勤部、總裝備部四總部調整為軍委機關15個職能部門,作為軍委集中領導的參謀機關、執行機關、服務機關。指揮、建設、管理、監督等路徑更加清晰,決策、規劃、執行、評估等職能配置更加合理。
完善軍兵種領導管理體制。整合原四總部的陸軍建設職能,成立陸軍領導機構﹔整合各軍種和軍委機關的戰略支援力量,成立戰略支援部隊﹔第二炮兵更名為火箭軍﹔整合主要承擔通用保障任務的戰略戰役力量,成立聯勤保障部隊,構建起“中央軍委—軍種—部隊”的領導管理體系。
建立健全聯合作戰指揮體制。健全軍委聯合作戰指揮機構,組建戰區聯合作戰指揮機構,形成平戰一體、常態運行、專司主營、精干高效的聯合作戰指揮體系。撤銷沈陽、北京、蘭州、濟南、南京、廣州、成都7個大軍區,成立東部、南部、西部、北部、中部5個戰區。通過改革,構建起“中央軍委—戰區—部隊”的作戰指揮體系。
建立健全法治監督體系。組建新的軍委紀律檢查委員會(軍委監察委員會),由中央軍委直接領導,向軍委機關部門和各戰區派駐紀檢組﹔組建新的軍委政法委員會,按區域設置軍事法院、軍事檢察院﹔組建軍委審計署,改革審計監督體制,全部實行派駐審計,形成決策權、執行權、監督權既相互制約又相互協調的權力運行體系。
優化規模結構和力量編成
規模結構和力量編成改革是推進軍隊組織形態現代化、構建中國特色現代軍事力量體系的關鍵一步。按照調整優化結構、發展新型力量、理順重大比例關系、壓減數量規模的要求,推動軍隊由數量規模型向質量效能型、人力密集型向科技密集型轉變。
調整軍隊規模比例,重塑力量結構布局。裁減軍隊員額30萬,現役總員額減至200萬。擴大士官和文職人員編配范圍,壓減各級機關編制,減少各級機關內設機構、領導層級和人員,精簡文藝體育新聞出版、服務保障和院校、醫療、倉庫、科研院所等機構和人員,團級以上機關人員減少約四分之一,非戰斗單位人員壓減近一半。大幅壓減陸軍現役員額,保持空軍現役員額穩定,適度增加海軍、火箭軍現役員額,優化各軍兵種內部力量結構。優化后備力量結構。調整作戰力量部署,形成與維護新時代國家安全需要相適應的戰略布局。
調整作戰部隊編成,重構新型作戰力量。陸軍原18個集團軍整合重組為13個集團軍。在全軍主要作戰部隊實行“軍—旅—營”體制,充實兵種作戰力量,減少指揮層級,降低合成重心。增加特種作戰、立體攻防、兩棲作戰、遠海防衛、戰略投送等新型作戰力量,推動部隊編成向充實、合成、多能、靈活方向發展。
優化院校力量布局,重構軍事科研體系。解放軍和武警部隊原有77所院校整合為44所,重塑國防大學、國防科技大學。成立軍委軍事科學研究指導委員會,調整組建新的軍事科學院、軍種研究院,形成以軍事科學院為龍頭、軍兵種科研機構為骨干、院校和部隊科研力量為輔助的軍事科研力量布局。
推進軍事政策制度改革
堅持戰斗力標准,著眼調動軍事人員積極性、主動性、創造性,整體設計和推進軍事政策制度改革,建立健全中國特色社會主義軍事政策制度體系。
深化軍隊黨的建設制度改革,維護黨中央權威和集中統一領導,確保黨對軍隊絕對領導。制定《關於加強新時代軍隊黨的建設的決定》等法規制度,推進完善軍隊黨的政治建設、思想建設、組織建設、作風建設、紀律建設制度。
創新軍事力量運用政策制度,有效保障全面履行新時代軍隊使命任務。制定《海上護航行動條例(試行)》等法規制度,推進完善軍事戰略指導制度、戰備工作條例、聯合作戰法規等。
重塑軍事力量建設政策制度,更好解放和發展戰斗力。制定修訂《國防交通法》《軍事設施保護法》《文職人員條例》等法規制度,頒布實施新軍事訓練條例和軍事訓練大綱。推進建立軍官職業化制度,優化軍人待遇保障,健全軍人榮譽體系,完善軍事訓練、裝備發展、后勤建設、軍事科研、國防動員等方面政策制度,加快推進軍官法、兵役法等立法進程。
改革軍事管理政策制度,提升軍事系統運行效能,推動軍隊高質量發展。制定修訂《內務條令(試行)》《紀律條令(試行)》《隊列條令(試行)》《軍事立法工作條例》等法規制度,推進戰略管理、軍費管理、軍事司法等制度創新。
全面停止軍隊有償服務。截至2018年6月,軍隊各級機關、部隊及其所屬事業單位從事的房地產租賃、農副業生產、招接待等15個行業的有償服務活動基本停止,超過10萬個有償服務項目按期停止,累計停償項目比例達到94%,軍隊不從事經營活動的目標基本實現。
調整改革后的軍兵種和武警部隊
陸軍對維護國家主權、安全、發展利益具有不可替代的作用。包括機動作戰部隊、邊海防部隊、警衛警備部隊等,下轄5個戰區陸軍、新疆軍區、西藏軍區等。東部戰區陸軍下轄第71、72、73集團軍,南部戰區陸軍下轄第74、75集團軍,西部戰區陸軍下轄第76、77集團軍,北部戰區陸軍下轄第78、79、80集團軍,中部戰區陸軍下轄第81、82、83集團軍。按照機動作戰、立體攻防的戰略要求,加快實現區域防衛型向全域作戰型轉變,提高精確作戰、立體作戰、全域作戰、多能作戰、持續作戰能力,努力建設一支強大的現代化新型陸軍。
海軍在國家安全和發展全局中具有十分重要的地位。包括潛艇部隊、水面艦艇部隊、航空兵、陸戰隊、岸防部隊等,下轄東部戰區海軍(東海艦隊)、南部戰區海軍(南海艦隊)、北部戰區海軍(北海艦隊),海軍陸戰隊等。戰區海軍下轄基地、潛艇支隊、水面艦艇支隊、航空兵旅等部隊。按照近海防御、遠海防衛的戰略要求,加快推進近海防御型向遠海防衛型轉變,提高戰略威懾與反擊、海上機動作戰、海上聯合作戰、綜合防御作戰和綜合保障能力,努力建設一支強大的現代化海軍。
空軍在國家安全和軍事戰略全局中具有舉足輕重的地位和作用。包括航空兵、空降兵、地面防空兵、雷達兵、電子對抗部隊、信息通信部隊等,下轄5個戰區空軍、1個空降兵軍等。戰區空軍下轄基地、航空兵旅(師)、地空導彈兵旅(師)、雷達兵旅等部隊。按照空天一體、攻防兼備的戰略要求,加快實現國土防空型向攻防兼備型轉變,提高戰略預警、空中打擊、防空反導、信息對抗、空降作戰、戰略投送和綜合保障能力,努力建設一支強大的現代化空軍。
火箭軍在維護國家主權、安全中具有至關重要的地位和作用。包括核導彈部隊、常規導彈部隊、保障部隊等,下轄導彈基地等。按照核常兼備、全域懾戰的戰略要求,增強可信可靠的核威懾和核反擊能力,加強中遠程精確打擊力量建設,增強戰略制衡能力,努力建設一支強大的現代化火箭軍。
戰略支援部隊是維護國家安全的新型作戰力量,是新質作戰能力的重要增長點。包括戰場環境保障、信息通信保障、信息安全防護、新技術試驗等保障力量。按照體系融合、軍民融合的戰略要求,推進關鍵領域跨越發展,推進新型作戰力量加速發展、一體發展,努力建設一支強大的現代化戰略支援部隊。
聯勤保障部隊是實施聯勤保障和戰略戰役支援保障的主體力量,是中國特色現代軍事力量體系的重要組成部分。包括倉儲、衛勤、運輸投送、輸油管線、工程建設管理、儲備資產管理、採購等力量,下轄無錫、桂林、西寧、沈陽、鄭州5個聯勤保障中心,以及解放軍總醫院、解放軍疾病預防控制中心等。按照聯合作戰、聯合訓練、聯合保障的要求,加快融入聯合作戰體系,提高一體化聯合保障能力,努力建設一支強大的現代化聯勤保障部隊。
武警部隊在維護國家安全和社會穩定、保衛人民美好生活中肩負著重大職責,實行“中央軍委—武警部隊—部隊”領導指揮體制,武警部隊的根本職能屬性沒有發生變化,不列入解放軍序列。公安邊防部隊、公安消防部隊、公安警衛部隊退出現役,國家海洋局領導管理的海警隊伍轉隸武警部隊,武警黃金、森林、水電部隊整體移交國家相關職能部門並改編為非現役專業隊伍,撤收武警部隊海關執勤兵力,徹底理順武警部隊領導管理和指揮使用關系。調整后,武警部隊包括內衛部隊、機動部隊、海警部隊等。按照多能一體、有效維穩的戰略要求,加強執勤、處突、反恐、海上維權和行政執法、搶險救援等能力建設,努力建設一支強大的現代化武警部隊。
推進國防和軍隊全面建設
始終把思想政治建設擺在軍隊各項建設首位。牢固確立習近平強軍思想的指導地位,堅決維護習近平總書記黨中央的核心、全黨的核心地位,堅決維護黨中央權威和集中統一領導,貫徹中央軍委主席負責制,政治意識、大局意識、核心意識、看齊意識進一步增強。2014年12月印發《關於新形勢下軍隊政治工作若干問題的決定》,推進政治整訓,軍隊重整行裝再出發。2018年8月召開中央軍委黨的建設會議,全面加強新時代軍隊黨的領導和黨的建設工作。著力培養有靈魂、有本事、有血性、有品德的新時代革命軍人,鍛造具有鐵一般信仰、鐵一般信念、鐵一般紀律、鐵一般擔當的過硬部隊。
推進國防科技和軍事理論創新發展。加快實施科技興軍戰略,鞏固和加強優勢領域,加大新興領域創新力度,一些戰略性、前沿性、顛覆性技術自主創新取得重要進展,成功研制天河二號超級計算機等一批高技術成果。聚焦戰爭和作戰問題推進軍事理論創新,推出戰略、聯合作戰、信息化建設等一系列理論成果,為國防和軍隊建設提供理論支撐。
構建現代化武器裝備體系。完善優化武器裝備體系結構,統籌推進各軍兵種武器裝備發展,統籌主戰裝備、信息系統、保障裝備發展,全面提升標准化、系列化、通用化水平。加大淘汰老舊裝備力度,逐步形成以高新技術裝備為骨干的武器裝備體系。15式坦克、052D驅逐艦、殲—20戰斗機、東風—26中遠程彈道導彈等裝備列裝部隊。
建設一切為了打仗的現代化后勤。建立以聯勤部隊為主干、軍種為補充,統分結合、通專兩線的保障體制,構建以戰略戰役力量為主干、隊屬力量為補充、社會保障為依托,聯合、精干、高效的后勤力量體系,推動后勤力量融入戰區聯合訓練、軍兵種跨區訓練和中外聯演聯訓,推進前后方一體訓練,初步形成快速響應、全維參戰、精確保障能力。
強化戰略管理。堅持需求牽引規劃、規劃主導資源配置,建立完善“需求—規劃—預算—執行—評估”的戰略管理鏈路。制定軍隊發展戰略和重要領域、軍兵種、武警部隊發展戰略,形成戰略規劃和計劃體系。規范軍隊戰略規劃工作,頒布實施《軍隊建設發展“十三五”規劃綱要》,健全評估、督導、調控等制度機制。
堅持依法治軍從嚴治軍。構建完善中國特色軍事法治體系,推動治軍方式根本性轉變。強化練兵備戰監督監察,深入糾治和平積弊。廣泛開展法治宣傳教育,建立健全法律咨詢服務保障機制,推進法治軍營建設。全面從嚴加強部隊管理,貫徹落實條令條例,恢復和完善軍隊司號制度,組織全軍安全大檢查,加強重大安全隱患排查整治,加大警備糾察工作力度,開展軍車管理專項整頓,建立警備工作定期通報機制,維護軍隊良好形象。
深入推進黨風廉政建設和反腐敗斗爭。嚴明政治紀律政治規矩,嚴肅查處郭伯雄、徐才厚、房峰輝、張陽等嚴重違紀違法案件。嚴格依紀依法懲治腐敗,開展重大工程建設、裝備物資採購等行業領域專項整治。建立基層風氣監察聯系點制度,查糾官兵身邊“微腐敗”和不正之風。深化政治巡視,完成對軍委機關部門、大單位巡視和回訪巡視全覆蓋。著力推進審計全覆蓋,加大重點領域、重大項目、重要資金審計力度,嚴格領導干部經濟責任審計,積極推行經費績效審計、全程跟蹤審計、軍地聯合審計。2012年以來,共審計3.9萬個(次)單位(部門)、1.3萬名團以上領導干部。反腐敗斗爭取得壓倒性勝利,風清氣正的良好政治生態基本形成。
推進國防動員現代化建設。理順國防動員組織領導體制,加強后備力量建設,精簡全國基干民兵規模,深化民兵預備役部隊規模結構、力量編成改革,推進預備役部隊與現役部隊一體建設和運用,加快實現由保障陸軍為主向保障多軍兵種轉變。
結合深化黨和國家機構改革,組建退役軍人事務部,推進省、市、縣、鄉鎮(街道)、村(社區)退役軍人服務保障體系建設,出台一系列優待優撫措施。扎實做好擁軍優屬、擁政愛民工作,積極參與脫貧攻堅,軍政軍民團結不斷鞏固,尊重軍人、優待軍人的社會氛圍正在形成。
五、合理適度的國防開支
中國堅持發展和安全兼顧、富國和強軍統一,堅持國防建設與經濟建設協調發展,堅持勤儉建軍方針,依據國家經濟發展水平和國防需求,合理確定國防費規模結構,依法管理和使用國防費。
改革開放以來,中國國防開支經歷了從維持性投入到適度增長的發展歷程,總體保持與國家經濟和財政支出同步適度協調增長。國防費佔國內生產總值(GDP)比重從1979年最高的5.43%下降到2017年的1.26%,近30年一直保持在2%以內。1979年國防費佔國家財政支出比重為17.37%,2017年為5.14%,下降超過12個百分點,總體下降趨勢明顯。
2012年以來中國國防費
進入新時代,與國家現代化進程相一致,著眼建設與中國國際地位相稱、與國家安全和發展利益相適應的鞏固國防和強大軍隊,進一步縮小與世界先進軍事水平的差距,解決軍隊打現代化戰爭能力不夠的問題,中國國防費規模保持了穩步增長,支出結構持續優化。
中國國防費按用途劃分,主要由人員生活費、訓練維持費和裝備費構成。人員生活費用於軍官、文職干部、士兵和聘用的非現役人員,以及軍隊供養的離退休干部工資、津貼、伙食、被裝、保險、福利、撫恤等。訓練維持費用於部隊訓練、院校教育、工程設施建設維護以及其他日常消耗性支出。裝備費用於武器裝備的研究、試驗、採購、維修、運輸、儲存等。國防費的保障范圍包括現役部隊、預備役部隊、民兵等。
2012年以來增長的國防費主要用於:(一)適應國家經濟社會發展,提高和改善官兵生活福利待遇,落實軍隊人員工資收入定期增長機制,持續改善基層部隊工作、訓練和生活保障條件。(二)加大武器裝備建設投入,淘汰更新部分落后裝備,升級改造部分老舊裝備,研發採購航空母艦、作戰飛機、導彈、主戰坦克等新式武器裝備,穩步提高武器裝備現代化水平。(三)深化國防和軍隊改革,保障軍隊領導指揮體制、部隊規模結構和力量編成、軍事政策制度等重大改革。(四)保障實戰化訓練,保障戰略訓練、戰區聯合訓練、軍兵種部隊訓練等,加強模擬化、網絡化、對抗性訓練條件建設。(五)保障多樣化軍事任務,保障國際維和、護航、人道主義救援、搶險救災等行動。
2012年至2017年,中國國防費從6691.92億元人民幣增加到10432.37億元人民幣。中國國內生產總值(GDP)按當年價格計算年平均增長9.04%,國家財政支出年平均增長10.43%,國防費年平均增長9.42%,國防費佔國內生產總值平均比重為1.28%,佔國家財政支出平均比重為5.26%。國防費佔國內生產總值的比重穩定,與國家財政支出保持同步協調增長。
中國國防費實行嚴格的財政撥款和預算管理制度。國防費使用堅持需求牽引、規劃主導,堅持量入為出、量力而行,加強集中統管,統籌存量增量,逐步推行國防費績效管理,推進以效能為核心的軍費管理改革。改進和加強預算管理,深化軍隊資金集中收付制度改革,加快經費標准化建設步伐,完善軍隊資產資金管理辦法。
國防費的國際比較
在2017年國防費位居世界前列的國家中,中國國防費無論是佔國內生產總值和國家財政支出的比重,還是國民人均和軍人人均數額,都處於較低水平。
中國已成為世界第二大經濟體。國防費規模居於世界第二位,是由中國的國防需求、經濟體量、防御性國防政策所決定的。從開支總量看,2017年中國國防費不到美國的四分之一。
從國防費佔國內生產總值比重看,2012年至2017年,中國國防費佔國內生產總值平均比重約為1.3%,美國約為3.5%、俄羅斯約為4.4%、印度約為2.5%、英國約為2.0%、法國約為2.3%、日本約為1.0%、德國約為1.2%。中國國防費佔國內生產總值的平均比重在國防費位居世界前列的國家中排在第六位,是聯合國安理會常任理事國中最低的。
從國防費佔財政支出比重看,2012年至2017年,中國國防費佔財政支出平均比重約為5.3%,美國約為9.8%、俄羅斯約為12.4%、印度約為9.1%、英國約為4.8%、法國約為4.0%、日本約為2.5%、德國約為2.8%。中國國防費佔財政支出的平均比重排在第四位。
從人均國防費水平看,2017年中國國民人均國防費為750元人民幣,約相當於美國的5%、俄羅斯的25%、印度的231%、英國的13%、法國的16%、日本的29%、德國的20%。中國軍人人均國防費為52.16萬元人民幣,約相當於美國的15%、俄羅斯的119%、印度的166%、英國的27%、法國的38%、日本的35%、德國的30%。中國國民人均國防費排在第七位,軍人人均國防費排在第六位。
中國堅持執行國防費報告和公布制度。1978年以來,中國政府每年向全國人大提交財政預算報告,並對外公布年度國防費預算總額。1995年,中國政府發布《中國的軍備控制與裁軍》白皮書,向世界公布國防費情況。2007年以來,中國參加聯合國軍費透明制度,每年向聯合國提交上一財政年度國防費基本數據,按現役部隊、預備役部隊、民兵等類別,提交人員生活費、訓練維持費、裝備費三大類開支數額和國防費總額,並說明中國國防費的主要用途和佔國內生產總值比重。
總體上看,中國國防費是公開透明的,開支水平是合理適度的,與世界主要國家相比,國防費佔國內生產總值和財政支出的比重、人均國防費是偏低的。中國是世界上唯一尚未實現完全統一的大國,是世界上周邊安全形勢最復雜的國家之一,維護國家主權、領土完整、海洋權益等面臨嚴峻挑戰。中國日益走近世界舞台中央,國際社會對中國軍隊提供國際公共安全產品的期待不斷增大。中國軍隊處於向信息化轉型階段,順應世界新軍事革命發展趨勢、推進中國特色軍事變革的任務艱巨繁重。中國國防開支與維護國家主權、安全、發展利益的保障需求相比,與履行大國國際責任義務的保障需求相比,與自身建設發展的保障需求相比,還有較大差距。中國國防開支將與國家經濟發展水平相協調,繼續保持適度穩定增長。
六、積極服務構建人類命運共同體
構建人類命運共同體,順應和平發展的時代潮流,反映各國人民共同期待。中國軍隊忠實踐行人類命運共同體理念,積極履行大國軍隊國際責任,全面推進新時代國際軍事合作,努力為建設持久和平、普遍安全的美好世界作貢獻。
堅定維護聯合國憲章宗旨和原則
作為聯合國創始成員國和安理會常任理事國,中國堅定維護聯合國在國際事務中的核心作用,堅定維護以聯合國憲章宗旨和原則為基礎的國際法和國際關系基本准則,堅定維護多邊主義,推動國際關系民主化,廣泛參與全球安全治理,積極參與軍控與裁軍等領域事務,為重大問題解決和重要規則制定貢獻中國方案。
中國建設性參與朝鮮半島問題、伊朗核問題、敘利亞問題等地區熱點問題政治解決,反對霸權主義、單邊主義、雙重標准,推動對話協商並全面認真執行聯合國安理會決議。中國積極參與網絡、外層空間等領域多邊對話談判,推動制定普遍接受、公正合理的國際規則。
中國一貫積極參與國際軍控、裁軍和防擴散努力,反對軍備競賽,維護全球戰略平衡和穩定,簽署或加入了《不擴散核武器條約》等數十個多邊軍控、裁軍和防擴散條約。2015年起,中國宣布設立為期10年、總額10億美元的中國—聯合國和平與發展基金,並於2016年正式投入運行。
推動構建平等互信、合作共贏的新型安全伙伴關系
中國積極發展對外建設性軍事關系,形成全方位寬領域多層次軍事外交新格局。中國迄今已同150多個國家開展軍事交往,在駐外使館(團)設有130個駐外武官機構,116個國家在中國設立武官處,同41個國家和國際組織建立防務磋商對話機制54項。2012年以來,中國軍隊高級軍事代表團出訪60多個國家,有100多個國家國防部長、軍隊總司令來訪。
中俄兩軍關系持續保持高位運行,為兩國新時代全面戰略協作伙伴關系不斷充實新內涵,對維護全球戰略穩定具有重要意義。中俄兩軍各層級交流機制持續健康推進,在高層交往、軍事訓練、裝備技術、反恐等領域深入合作,在國際多邊場合實現良好互動和配合。2012年以來,中俄兩軍先后舉行7輪戰略磋商。2018年8月至9月,中國軍隊應俄方邀請,首次參加俄羅斯“東方”戰略演習。
中國按照不沖突不對抗、相互尊重、合作共贏的原則,積極穩妥處理同美國的軍事關系,努力使兩軍關系成為兩國關系的穩定器,為推進以協調、合作、穩定為基調的中美關系作出貢獻。2014年兩國國防部簽署建立重大軍事行動相互通報信任措施機制和海空相遇安全行為准則兩個諒解備忘錄,2015年雙方就新增“軍事危機通報”“空中相遇”附件達成共識,2017年兩國建立外交安全對話、聯合參謀部對話機制,積極加強戰略溝通、管控風險分歧。雙方在防務部門、陸軍、海軍、空軍等層面開展機制性交流,在人道主義救援減災、反海盜、院校交流等領域開展務實合作。中國堅決反對美國售台武器、制裁中國中央軍委裝備發展部及該部負責人、擅闖中國領海及有關島礁鄰近海空域、實施大范圍高強度抵近偵察等錯誤做法和挑舋行為。在中美關系中,兩軍關系保持了總體穩定。
中國著眼打造周邊命運共同體,深化同周邊國家軍事伙伴關系。同周邊國家軍隊高層保持密切交往,每年軍種司令以上級別團組往來達40余批次,基本實現周邊高層交往全覆蓋,戰略互信不斷加強。同17個周邊國家建立防務安全磋商和工作會晤機制,溝通渠道保持暢通。近年來,中國同周邊國家常態組織反恐、維和、救援和軍兵種技戰術等系列聯合演習和訓練,廣泛開展邊防海防、院校智庫、教育訓練、醫學醫療、裝備技術等交流,務實合作不斷深入,同東盟防務合作水平不斷提升,同周邊國家軍事關系總體穩定。
中國積極發展同歐洲國家軍事關系,各領域交流合作保持積極發展勢頭。著眼打造中歐和平、增長、改革、文明四大伙伴關系,中國同歐盟舉行安全政策對話、反海盜聯合演練、人員培訓等。2016年,中國同英國舉行聯合撤僑室內推演,同德國舉行衛勤實兵聯合演習。2018年,中國同歐盟舉行第三屆中歐高級別安全政策研討班。
中國加強同非洲、拉美和加勒比、南太平洋等地區發展中國家的軍事交往,開展人員培訓和中青年軍官交流,幫助有關國家加強軍隊建設、提高防御能力。2018年,在北京舉辦中非防務安全論壇、中拉高級防務論壇、中加(勒比)南(太平洋)高級防務研討班。
中國軍隊堅持互信互惠、合作共贏的原則,同世界各國軍隊開展務實交流合作。2012年以來,中國同30多個國家舉行百余次聯合演習與訓練,演練內容從非傳統安全領域發展到傳統安全領域,演練地域從中國周邊延伸至遠海,參演力量從以陸軍為主拓展至陸海空多軍兵種。中國軍隊積極組織人才培養交流合作,2012年以來,向50多個國家派出軍事留學生1700余名,20余所軍隊院校分別同40多個國家的院校建立和保持了校際交流關系,共接納130多個國家的上萬名軍事人員到中國軍隊院校學習。
完善軍事新聞發布機制,全面客觀向國內外介紹說明中國國防和軍隊建設情況。2011年4月,建立國防部月度例行記者會制度,定期發布國防和軍隊建設重要信息。2012年以來,圍繞深化國防和軍隊改革、裁減軍隊員額等重大事項,召開多場專題新聞發布會。組織近百家中外媒體多次赴部隊、軍事院校參觀採訪。2015年5月,“國防部發布”官方微博微信正式開通,關注人數已達600余萬。
推動構建地區安全合作架構
2001年6月,中國同哈薩克斯坦、吉爾吉斯斯坦、俄羅斯、塔吉克斯坦、烏茲別克斯坦共同發起成立上海合作組織。上海合作組織已成為世界上幅員最廣、人口最多的綜合性新型區域合作組織,形成互信、互利、平等、協商、尊重多樣文明、謀求共同發展的“上海精神”,推動構建上海合作組織命運共同體,推動建設新型國際關系,為地區和平與發展作出了新貢獻。2017年6月,上海合作組織首次擴員,印度和巴基斯坦成為上海合作組織成員國。2018年4月,舉行上海合作組織擴員后首次國防部長會議。上海合作組織成員國持續加強防務安全領域交流合作,舉行“和平使命”系列演習,舉辦“和平號角”軍樂節,深化睦鄰友好和戰略互信,加強軍事文化交流,增進成員國團結友誼。
中國積極支持亞洲相互協作與信任措施會議機制建設,倡導樹立共同、綜合、合作、可持續的亞洲安全觀,為構建亞洲地區安全合作架構發揮了重要作用。
中國本著開放包容、務實合作的原則,積極參加東盟防長擴大會、東盟地區論壇、香格裡拉對話會、雅加達國際防務對話會、西太平洋海軍論壇等多邊對話和合作機制,常態化舉行中國—東盟防長非正式會晤,建設性提出加強地區防務安全合作的倡議。2018年10月,舉行中國—東盟“海上聯演—2018”演習,這是中國軍隊與東盟國家軍隊首次舉行海上演習,彰顯了中國同東盟國家致力於維護地區和平穩定的信心和決心。
中國秉持平等、開放、包容、互鑒的精神,搭建北京香山論壇交流平台。2014年,香山論壇升級為“一軌半”國際安全和防務對話平台。2018年10月,香山論壇更名為北京香山論壇,來自67個國家和7個國際組織的500余名代表參加論壇,共同探討應對地區安全威脅和挑戰的新思路新途徑,為促進亞太地區安全對話和互信合作發揮了積極作用。
妥善處理領土問題和海洋劃界爭端
中國秉持親誠惠容的周邊外交理念,堅持與鄰為善、以鄰為伴,通過談判協商和平解決領土問題和海洋劃界爭端。中國已經同14個陸上鄰國中的12個國家解決了陸地邊界問題,同周邊8個國家簽署睦鄰友好合作條約。
中國把管控分歧、增進互信作為維護周邊穩定的重要內容,倡議建立中國—東盟防長熱線,同越南、韓國分別建立國防部直通電話,定期或不定期同陸地接壤國家軍隊開展電話傳真聯系、邊境會談會晤、聯合巡邏等。2014年以來,中國同越南先后舉行5次邊境高層會晤。中印兩軍落實兩國領導人重要共識,開展高層訪問溝通,推動建立邊防熱線電話和邊境管控、邊防交流機制。2016年下半年以來,中國同菲律賓加強海上安全對話,雙方重回通過友好協商處理南海問題的正確軌道。2018年5月,中日兩國防務部門簽署海空聯絡機制備忘錄並於6月啟動運行該機制。
中國同東盟國家全面有效落實《南海各方行為宣言》,積極推進“南海行為准則”磋商,加強海上安全務實合作,推進地區安全機制建設,努力將南海打造成為和平之海、友誼之海、合作之海。
積極提供國際公共安全產品
中國積極支持聯合國維和行動,是聯合國維和行動的主要出資國之一,是安理會常任理事國中第一大出兵國。截至2018年12月,中國軍隊已累計參加24項聯合國維和行動,派出維和軍事人員3.9萬余人次,13名中國軍人犧牲在維和一線。中國軍隊在維和任務區新建、修復道路1.3萬余千米,排除地雷及各類未爆物10342枚﹔運送物資135萬余噸,運輸總裡程1300萬余千米﹔接診病人17萬余人次﹔完成武裝護衛、長短途巡邏等任務300余次。
2015年9月,中國加入新的聯合國維和能力待命機制,建設8000人規模維和待命部隊。2017年9月,中國完成維和待命部隊在聯合國的一級待命注冊工作。2018年10月,13支一級待命分隊全部高標准通過聯合國組織的考核評估,晉升至二級待命狀態。2019年2月,聯合國將上述13支二級待命狀態分隊中的5支分隊提升至三級待命狀態。中國積極為各國培訓維和人員,目前已經為數十個國家培訓了1500余名維和人員。2018年12月,2506名中國官兵在聯合國7個任務區及聯合國維和行動部執行任務。
根據聯合國安理會有關決議,中國政府於2008年12月起派遣海軍艦艇編隊赴亞丁灣、索馬裡海域實施常態化護航行動,與多國護航力量進行合作,共同維護國際海上通道安全。10年來,中國海軍常態部署3至4艘艦艇執行護航任務,共派出31批100余艘次艦艇、2.6萬余名官兵,為6600余艘中外船舶提供安全保護,解救、接護、救助遇險船舶70余艘。
中國軍隊積極參加國際災難救援和人道主義援助,派遣專業救援力量赴受災國救援減災,提供救援物資和醫療救助,加強救援減災國際交流。2012年以來,組織或參加馬航MH370失聯航班搜救、菲律賓“海燕”台風救援、抗擊西非埃博拉疫情、馬爾代夫水荒救援、尼泊爾抗震救災、老撾水災潰壩救援等多項行動。中國海軍“和平方舟”號醫院船服役10年來,執行7次“和諧使命”任務,共訪問43個國家,為到訪國民眾提供醫療服務,組織醫學交流,惠及民眾23萬余人次。
中國積極開展國際和地區反恐合作。加強上海合作組織框架內的國際反恐合作,組織開展反恐聯合演習,打擊非法販運武器、彈藥和爆炸物品,合作查明和切斷人員滲透渠道,推動國際反恐情報交流共享。主辦以反恐為主題的“長城”國際論壇,積極參與亞太經合組織反恐工作組、全球反恐論壇等多邊反恐機制。同有關國家舉行雙邊反恐磋商。推動創建阿富汗、中國、巴基斯坦、塔吉克斯坦四國軍隊反恐合作協調機制,舉行兩屆軍隊高級領導人會議,開展反恐交流合作,積極維護地區安全。
結束語
和平是各國人民的共同願望,發展是人類社會的永恆主題。面對日益復雜的全球性安全挑戰,面對人類發展在十字路口何去何從的抉擇,中國堅信,稱霸擴張終將失敗,安全繁榮應該共享。中國將堅持走和平發展道路,同各國人民一道維護世界和平、促進共同發展。
新時代的中國國防,在習近平強軍思想指引下,將沿著中國特色強軍之路,向著全面建成世界一流軍隊的宏偉目標奮勇前進。中國軍隊有決心有信心有能力戰勝一切威脅挑戰,為實現中華民族偉大復興的中國夢提供堅強戰略支撐,為服務構建人類命運共同體作出新的更大貢獻。
(新華社北京7月24日電)
《 人民日報 》( 2019年07月25日 17 版)
分享讓更多人看到
- 評論
- 關注








































第一時間為您推送權威資訊
報道全球 傳播中國
關注人民網,傳播正能量